强化股债联动是构建资本市场服务科技创新体系的关键路径,通过产品创新、制度优化和生态协同,为科技企业提供全周期、多维度的融资支持。中国证监会主席吴清日前在2025论坛上表示,进一步强化股债联动服务科技创新的优势。

图片来源于网络,如有侵权,请联系删除
在业内人士看来,科技创新型企业具有投入资金大、研发周期长、风险高等特点,单一融资渠道难以覆盖其资金需求。随着一系列股债联动创新工具更好发挥功能,资本市场服务科技创新的体系将更具吸引力,进一步覆盖科创企业全生命周期资本供给,推动科技创新和产业创新融合发展。

图片来源于网络,如有侵权,请联系删除
科创债是由科技创新企业发行,募集资金用于支持科技创新领域的信用债券。一方面,通过建立更加完善的发行平台,优化创新交易制度,科创债发行有利于破解科技企业“高风险、轻资产”导致的发债难问题,便利科技企业开展债券融资。
另一方面,科创债ETF在交易所上市交易,投资者通过买卖份额,可提升科创债的流动性,有利于科技企业发行债券时更易被投资者接受,减少发行失败的风险。同时,科创债ETF的标准化、分散化等特性还能吸引多元化的投资者,扩大资金来源。
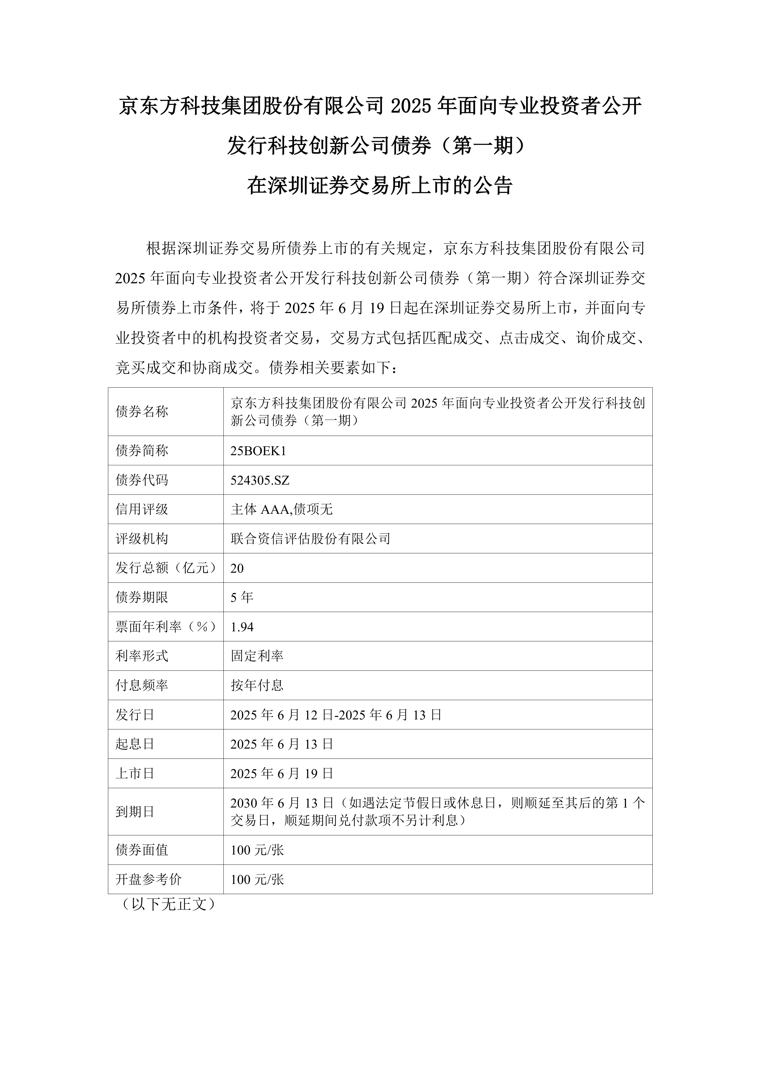
5月7日,中国人民、中国证监会联合发布关于支持发行科技创新债券有关事宜的公告,对支持科创债发行提出若干重要举措。记者从深交所了解到,截至5月末,深交所科创债累计发行374只,规模达2552亿元;5月7日至5月末,合计发行规模达90亿元,其中6家公司共发行57亿元。
记者获悉,证监会将大力发展科创债,优化发行、交易制度安排,推动完善贴息、担保等配套机制,加快推出科创债ETF。6月18日,易方达基金、华夏基金等10家基金公司上报了首批科创债ETF,标志着债券ETF正式切入“硬科技赛道”。科创债ETF市场容量大、主题指向性强,未来将成为市场投资、支持科技创新的固收类重要工具。
可转债、可交换债等产品,是资本市场通过股债联动服务科技创新的另一项重要工具,不仅适配科技创新高风险、高成长的特性,也能降低科技企业的融资成本与财务风险,为企业提供更加灵活的融资通道。
6月16日至20日,、、和等4家公司启动了可转债发行。据业内人士观察,可转债近期发行提速,且“含科量”不断升高。随着硬科技项目逐渐增多,可转债市场长期吸引力有望进一步增强,为更多科技创新企业带来适配资本。对此,下一步,证监会将积极发展可交换债、可转债等股债结合产品。
拓展资本市场服务科技创新的深度与广度,还需要更多创新工具的参与。资产证券化、REITs等业务的融资优势,体现在盘活存量资产、优化资本结构、引导长期资金布局科技基础设施等多个维度上,有力促进了科技资产与金融资产的良性循环。
“我们将批复全国首批2只REITs注册,下一步将继续支持科技企业利用、数据资产等新型资产开展资产证券化、REITs等融资,进一步盘活科技创新领域存量资产。”6月18日,吴清在2025陆家嘴论坛上说。
据悉,这2只数据中心REITs分别是南方数据中心封闭式基础设施证券投资基金和南方中心封闭式基础设施证券投资基金,基金份额分别为10亿份和8亿份,基金合同期限为50年和38年。
在业内人士看来,当前,基础设施REITs加速新发、扩募,资产类型不断丰富。随着政策体系不断优化、二级市场保持较高热度,基础设施REITs的市场规模有望进一步扩大。
创新始于科技、兴于产业、成于资本。可以预期,以股债联动为抓手,资本市场着力打造更具吸引力、竞争力的市场体系和产品服务矩阵,将有效缝合科技企业的“资本断点”,满足企业不同发展阶段的融资需求,通过独特的风险共担机制,更好激发科技企业的创新活力,推动科技创新和产业创新融合发展迈上新台阶。
(文章来源:上海证券报)